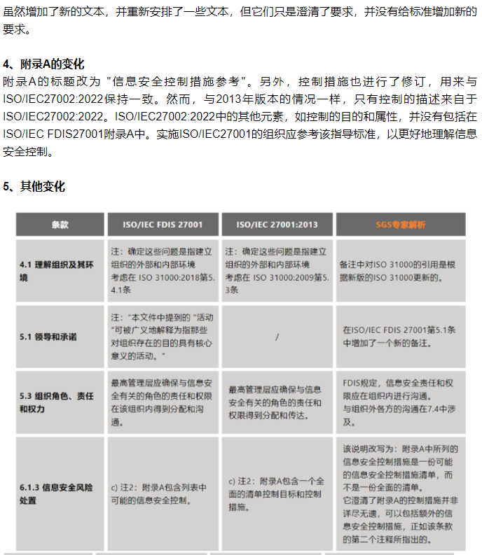
@所有人,新标 | ISO/IEC 27001:2022即将转版。
发布时间2022-08-17 浏览人次:986
X
X
微信
添加微信
回顶
基本
文件
流程
错误
SQL
调试
请求信息 : 2026-04-16 20:06:15 HTTP/2.0 GET : https://m.ostzs.com/portal/article/index/id/4953.html 运行时间 : 0.206473s [ 吞吐率:4.84req/s ] 内存消耗:5,062.27kb 文件加载:119 查询信息 : 92 queries 28 writes 缓存信息 : 7 reads,0 writes
[ LANG ] /www/wwwroot/www.ostzs.com/vendor/thinkphp/lang/zh-cn.php [ ROUTE ] array (
) [ HEADER ] array (
'accept-encoding' => 'gzip, br, zstd, deflate',
'user-agent' => 'Mozilla/5.0 AppleWebKit/537.36 (KHTML, like Gecko; compatible; ClaudeBot/1.0; +claudebot@anthropic.com)',
'accept' => '*/*',
'host' => 'm.ostzs.com',
'content-type' => '',
'content-length' => '',
) [ PARAM ] array (
'id' => '4953',
) [ LANG ] /www/wwwroot/www.ostzs.com/vendor/thinkcmf/cmf/src/behavior/../lang/zh-cn.php [ LANG ] /www/wwwroot/www.ostzs.com/vendor/thinkcmf/cmf-app/src/admin/lang/zh-cn.php [ LANG ] /www/wwwroot/www.ostzs.com/vendor/thinkcmf/cmf-app/src/admin/lang/zh-cn/common.php [ LANG ] /www/wwwroot/www.ostzs.com/vendor/thinkcmf/cmf-app/src/user/lang/zh-cn.php [ DB ] INIT mysql [ VIEW ] /www/wwwroot/www.ostzs.com/public/themes/pc/portal/newsview.html [ array (
0 => 'site_info',
1 => 'nav',
2 => 'category',
3 => 'article',
4 => 'prev_article',
5 => 'next_article',
6 => 'theme_vars',
7 => 'theme_widgets',
) ]
[ DB ] CONNECT:[ UseTime:0.000312s ] mysql:host=127.0.0.1;port=3306;dbname=www_ostzs_com;charset=utf8mb4 [ SQL ] SHOW COLUMNS FROM `cmf_plugin` [ RunTime:0.001046s ] [ SQL ] SELECT `config` FROM `cmf_plugin` WHERE `name` = 'SwitchThemeDemo' LIMIT 1 [ RunTime:0.000242s ] [ EXPLAIN : array (
'id' => 1,
'select_type' => 'SIMPLE',
'table' => 'cmf_plugin',
'type' => 'ALL',
'possible_keys' => NULL,
'key' => NULL,
'key_len' => NULL,
'ref' => NULL,
'rows' => 9,
'extra' => 'Using where',
) ] [ SQL ] SELECT `config` FROM `cmf_plugin` WHERE `name` = 'Sheng' LIMIT 1 [ RunTime:0.000252s ] [ EXPLAIN : array (
'id' => 1,
'select_type' => 'SIMPLE',
'table' => 'cmf_plugin',
'type' => 'ALL',
'possible_keys' => NULL,
'key' => NULL,
'key_len' => NULL,
'ref' => NULL,
'rows' => 9,
'extra' => 'Using where',
) ] [ SQL ] SHOW COLUMNS FROM `cmf_nav` [ RunTime:0.000826s ] [ SQL ] SELECT * FROM `cmf_nav` WHERE ( is_main=1 ) LIMIT 1 [ RunTime:0.000185s ] [ EXPLAIN : array (
'id' => 1,
'select_type' => 'SIMPLE',
'table' => 'cmf_nav',
'type' => 'ALL',
'possible_keys' => NULL,
'key' => NULL,
'key_len' => NULL,
'ref' => NULL,
'rows' => 5,
'extra' => 'Using where',
) ] [ SQL ] SHOW COLUMNS FROM `cmf_nav_menu` [ RunTime:0.000786s ] [ SQL ] SELECT * FROM `cmf_nav_menu` WHERE ( status = 1 and nav_id=1 and parent_id=0 ) ORDER BY `list_order` [ RunTime:0.000273s ] [ EXPLAIN : array (
'id' => 1,
'select_type' => 'SIMPLE',
'table' => 'cmf_nav_menu',
'type' => 'ALL',
'possible_keys' => NULL,
'key' => NULL,
'key_len' => NULL,
'ref' => NULL,
'rows' => 64,
'extra' => 'Using where; Using filesort',
) ] [ SQL ] SELECT * FROM `cmf_nav_menu` WHERE ( status = 1 and nav_id=1 and parent_id=1 ) ORDER BY `list_order` [ RunTime:0.000230s ] [ EXPLAIN : array (
'id' => 1,
'select_type' => 'SIMPLE',
'table' => 'cmf_nav_menu',
'type' => 'ALL',
'possible_keys' => NULL,
'key' => NULL,
'key_len' => NULL,
'ref' => NULL,
'rows' => 64,
'extra' => 'Using where; Using filesort',
) ] [ SQL ] SELECT * FROM `cmf_nav_menu` WHERE ( status = 1 and nav_id=1 and parent_id=115 ) ORDER BY `list_order` [ RunTime:0.000210s ] [ EXPLAIN : array (
'id' => 1,
'select_type' => 'SIMPLE',
'table' => 'cmf_nav_menu',
'type' => 'ALL',
'possible_keys' => NULL,
'key' => NULL,
'key_len' => NULL,
'ref' => NULL,
'rows' => 64,
'extra' => 'Using where; Using filesort',
) ] [ SQL ] SELECT * FROM `cmf_nav_menu` WHERE ( status = 1 and nav_id=1 and parent_id=48 ) ORDER BY `list_order` [ RunTime:0.000309s ] [ EXPLAIN : array (
'id' => 1,
'select_type' => 'SIMPLE',
'table' => 'cmf_nav_menu',
'type' => 'ALL',
'possible_keys' => NULL,
'key' => NULL,
'key_len' => NULL,
'ref' => NULL,
'rows' => 64,
'extra' => 'Using where; Using filesort',
) ] [ SQL ] SELECT * FROM `cmf_nav_menu` WHERE ( status = 1 and nav_id=1 and parent_id=80 ) ORDER BY `list_order` [ RunTime:0.000220s ] [ EXPLAIN : array (
'id' => 1,
'select_type' => 'SIMPLE',
'table' => 'cmf_nav_menu',
'type' => 'ALL',
'possible_keys' => NULL,
'key' => NULL,
'key_len' => NULL,
'ref' => NULL,
'rows' => 64,
'extra' => 'Using where; Using filesort',
) ] [ SQL ] SELECT * FROM `cmf_nav_menu` WHERE ( status = 1 and nav_id=1 and parent_id=83 ) ORDER BY `list_order` [ RunTime:0.000290s ] [ EXPLAIN : array (
'id' => 1,
'select_type' => 'SIMPLE',
'table' => 'cmf_nav_menu',
'type' => 'ALL',
'possible_keys' => NULL,
'key' => NULL,
'key_len' => NULL,
'ref' => NULL,
'rows' => 64,
'extra' => 'Using where; Using filesort',
) ] [ SQL ] SELECT * FROM `cmf_nav_menu` WHERE ( status = 1 and nav_id=1 and parent_id=117 ) ORDER BY `list_order` [ RunTime:0.000217s ] [ EXPLAIN : array (
'id' => 1,
'select_type' => 'SIMPLE',
'table' => 'cmf_nav_menu',
'type' => 'ALL',
'possible_keys' => NULL,
'key' => NULL,
'key_len' => NULL,
'ref' => NULL,
'rows' => 64,
'extra' => 'Using where; Using filesort',
) ] [ SQL ] SELECT * FROM `cmf_nav_menu` WHERE ( status = 1 and nav_id=1 and parent_id=49 ) ORDER BY `list_order` [ RunTime:0.000233s ] [ EXPLAIN : array (
'id' => 1,
'select_type' => 'SIMPLE',
'table' => 'cmf_nav_menu',
'type' => 'ALL',
'possible_keys' => NULL,
'key' => NULL,
'key_len' => NULL,
'ref' => NULL,
'rows' => 64,
'extra' => 'Using where; Using filesort',
) ] [ SQL ] SELECT * FROM `cmf_nav_menu` WHERE ( status = 1 and nav_id=1 and parent_id=84 ) ORDER BY `list_order` [ RunTime:0.000229s ] [ EXPLAIN : array (
'id' => 1,
'select_type' => 'SIMPLE',
'table' => 'cmf_nav_menu',
'type' => 'ALL',
'possible_keys' => NULL,
'key' => NULL,
'key_len' => NULL,
'ref' => NULL,
'rows' => 64,
'extra' => 'Using where; Using filesort',
) ] [ SQL ] SELECT * FROM `cmf_nav_menu` WHERE ( status = 1 and nav_id=1 and parent_id=85 ) ORDER BY `list_order` [ RunTime:0.000227s ] [ EXPLAIN : array (
'id' => 1,
'select_type' => 'SIMPLE',
'table' => 'cmf_nav_menu',
'type' => 'ALL',
'possible_keys' => NULL,
'key' => NULL,
'key_len' => NULL,
'ref' => NULL,
'rows' => 64,
'extra' => 'Using where; Using filesort',
) ] [ SQL ] SELECT * FROM `cmf_nav_menu` WHERE ( status = 1 and nav_id=1 and parent_id=86 ) ORDER BY `list_order` [ RunTime:0.000210s ] [ EXPLAIN : array (
'id' => 1,
'select_type' => 'SIMPLE',
'table' => 'cmf_nav_menu',
'type' => 'ALL',
'possible_keys' => NULL,
'key' => NULL,
'key_len' => NULL,
'ref' => NULL,
'rows' => 64,
'extra' => 'Using where; Using filesort',
) ] [ SQL ] SELECT * FROM `cmf_nav_menu` WHERE ( status = 1 and nav_id=1 and parent_id=91 ) ORDER BY `list_order` [ RunTime:0.000212s ] [ EXPLAIN : array (
'id' => 1,
'select_type' => 'SIMPLE',
'table' => 'cmf_nav_menu',
'type' => 'ALL',
'possible_keys' => NULL,
'key' => NULL,
'key_len' => NULL,
'ref' => NULL,
'rows' => 64,
'extra' => 'Using where; Using filesort',
) ] [ SQL ] SELECT * FROM `cmf_nav_menu` WHERE ( status = 1 and nav_id=1 and parent_id=92 ) ORDER BY `list_order` [ RunTime:0.000218s ] [ EXPLAIN : array (
'id' => 1,
'select_type' => 'SIMPLE',
'table' => 'cmf_nav_menu',
'type' => 'ALL',
'possible_keys' => NULL,
'key' => NULL,
'key_len' => NULL,
'ref' => NULL,
'rows' => 64,
'extra' => 'Using where; Using filesort',
) ] [ SQL ] SELECT * FROM `cmf_nav_menu` WHERE ( status = 1 and nav_id=1 and parent_id=88 ) ORDER BY `list_order` [ RunTime:0.000228s ] [ EXPLAIN : array (
'id' => 1,
'select_type' => 'SIMPLE',
'table' => 'cmf_nav_menu',
'type' => 'ALL',
'possible_keys' => NULL,
'key' => NULL,
'key_len' => NULL,
'ref' => NULL,
'rows' => 64,
'extra' => 'Using where; Using filesort',
) ] [ SQL ] SELECT * FROM `cmf_nav_menu` WHERE ( status = 1 and nav_id=1 and parent_id=50 ) ORDER BY `list_order` [ RunTime:0.000413s ] [ EXPLAIN : array (
'id' => 1,
'select_type' => 'SIMPLE',
'table' => 'cmf_nav_menu',
'type' => 'ALL',
'possible_keys' => NULL,
'key' => NULL,
'key_len' => NULL,
'ref' => NULL,
'rows' => 64,
'extra' => 'Using where; Using filesort',
) ] [ SQL ] SELECT * FROM `cmf_nav_menu` WHERE ( status = 1 and nav_id=1 and parent_id=93 ) ORDER BY `list_order` [ RunTime:0.000274s ] [ EXPLAIN : array (
'id' => 1,
'select_type' => 'SIMPLE',
'table' => 'cmf_nav_menu',
'type' => 'ALL',
'possible_keys' => NULL,
'key' => NULL,
'key_len' => NULL,
'ref' => NULL,
'rows' => 64,
'extra' => 'Using where; Using filesort',
) ] [ SQL ] SELECT * FROM `cmf_nav_menu` WHERE ( status = 1 and nav_id=1 and parent_id=94 ) ORDER BY `list_order` [ RunTime:0.000231s ] [ EXPLAIN : array (
'id' => 1,
'select_type' => 'SIMPLE',
'table' => 'cmf_nav_menu',
'type' => 'ALL',
'possible_keys' => NULL,
'key' => NULL,
'key_len' => NULL,
'ref' => NULL,
'rows' => 64,
'extra' => 'Using where; Using filesort',
) ] [ SQL ] SELECT * FROM `cmf_nav_menu` WHERE ( status = 1 and nav_id=1 and parent_id=95 ) ORDER BY `list_order` [ RunTime:0.000214s ] [ EXPLAIN : array (
'id' => 1,
'select_type' => 'SIMPLE',
'table' => 'cmf_nav_menu',
'type' => 'ALL',
'possible_keys' => NULL,
'key' => NULL,
'key_len' => NULL,
'ref' => NULL,
'rows' => 64,
'extra' => 'Using where; Using filesort',
) ] [ SQL ] SELECT * FROM `cmf_nav_menu` WHERE ( status = 1 and nav_id=1 and parent_id=96 ) ORDER BY `list_order` [ RunTime:0.000229s ] [ EXPLAIN : array (
'id' => 1,
'select_type' => 'SIMPLE',
'table' => 'cmf_nav_menu',
'type' => 'ALL',
'possible_keys' => NULL,
'key' => NULL,
'key_len' => NULL,
'ref' => NULL,
'rows' => 64,
'extra' => 'Using where; Using filesort',
) ] [ SQL ] SELECT * FROM `cmf_nav_menu` WHERE ( status = 1 and nav_id=1 and parent_id=114 ) ORDER BY `list_order` [ RunTime:0.000223s ] [ EXPLAIN : array (
'id' => 1,
'select_type' => 'SIMPLE',
'table' => 'cmf_nav_menu',
'type' => 'ALL',
'possible_keys' => NULL,
'key' => NULL,
'key_len' => NULL,
'ref' => NULL,
'rows' => 64,
'extra' => 'Using where; Using filesort',
) ] [ SQL ] SELECT * FROM `cmf_nav_menu` WHERE ( status = 1 and nav_id=1 and parent_id=76 ) ORDER BY `list_order` [ RunTime:0.000230s ] [ EXPLAIN : array (
'id' => 1,
'select_type' => 'SIMPLE',
'table' => 'cmf_nav_menu',
'type' => 'ALL',
'possible_keys' => NULL,
'key' => NULL,
'key_len' => NULL,
'ref' => NULL,
'rows' => 64,
'extra' => 'Using where; Using filesort',
) ] [ SQL ] SELECT * FROM `cmf_nav_menu` WHERE ( status = 1 and nav_id=1 and parent_id=109 ) ORDER BY `list_order` [ RunTime:0.000214s ] [ EXPLAIN : array (
'id' => 1,
'select_type' => 'SIMPLE',
'table' => 'cmf_nav_menu',
'type' => 'ALL',
'possible_keys' => NULL,
'key' => NULL,
'key_len' => NULL,
'ref' => NULL,
'rows' => 64,
'extra' => 'Using where; Using filesort',
) ] [ SQL ] SELECT * FROM `cmf_nav_menu` WHERE ( status = 1 and nav_id=1 and parent_id=110 ) ORDER BY `list_order` [ RunTime:0.000245s ] [ EXPLAIN : array (
'id' => 1,
'select_type' => 'SIMPLE',
'table' => 'cmf_nav_menu',
'type' => 'ALL',
'possible_keys' => NULL,
'key' => NULL,
'key_len' => NULL,
'ref' => NULL,
'rows' => 64,
'extra' => 'Using where; Using filesort',
) ] [ SQL ] SELECT * FROM `cmf_nav_menu` WHERE ( status = 1 and nav_id=1 and parent_id=111 ) ORDER BY `list_order` [ RunTime:0.000217s ] [ EXPLAIN : array (
'id' => 1,
'select_type' => 'SIMPLE',
'table' => 'cmf_nav_menu',
'type' => 'ALL',
'possible_keys' => NULL,
'key' => NULL,
'key_len' => NULL,
'ref' => NULL,
'rows' => 64,
'extra' => 'Using where; Using filesort',
) ] [ SQL ] SELECT * FROM `cmf_nav_menu` WHERE ( status = 1 and nav_id=1 and parent_id=77 ) ORDER BY `list_order` [ RunTime:0.000283s ] [ EXPLAIN : array (
'id' => 1,
'select_type' => 'SIMPLE',
'table' => 'cmf_nav_menu',
'type' => 'ALL',
'possible_keys' => NULL,
'key' => NULL,
'key_len' => NULL,
'ref' => NULL,
'rows' => 64,
'extra' => 'Using where; Using filesort',
) ] [ SQL ] SELECT * FROM `cmf_nav_menu` WHERE ( status = 1 and nav_id=1 and parent_id=107 ) ORDER BY `list_order` [ RunTime:0.000295s ] [ EXPLAIN : array (
'id' => 1,
'select_type' => 'SIMPLE',
'table' => 'cmf_nav_menu',
'type' => 'ALL',
'possible_keys' => NULL,
'key' => NULL,
'key_len' => NULL,
'ref' => NULL,
'rows' => 64,
'extra' => 'Using where; Using filesort',
) ] [ SQL ] SELECT * FROM `cmf_nav_menu` WHERE ( status = 1 and nav_id=1 and parent_id=78 ) ORDER BY `list_order` [ RunTime:0.000290s ] [ EXPLAIN : array (
'id' => 1,
'select_type' => 'SIMPLE',
'table' => 'cmf_nav_menu',
'type' => 'ALL',
'possible_keys' => NULL,
'key' => NULL,
'key_len' => NULL,
'ref' => NULL,
'rows' => 64,
'extra' => 'Using where; Using filesort',
) ] [ SQL ] SELECT * FROM `cmf_nav_menu` WHERE ( status = 1 and nav_id=1 and parent_id=97 ) ORDER BY `list_order` [ RunTime:0.000215s ] [ EXPLAIN : array (
'id' => 1,
'select_type' => 'SIMPLE',
'table' => 'cmf_nav_menu',
'type' => 'ALL',
'possible_keys' => NULL,
'key' => NULL,
'key_len' => NULL,
'ref' => NULL,
'rows' => 64,
'extra' => 'Using where; Using filesort',
) ] [ SQL ] SELECT * FROM `cmf_nav_menu` WHERE ( status = 1 and nav_id=1 and parent_id=98 ) ORDER BY `list_order` [ RunTime:0.000226s ] [ EXPLAIN : array (
'id' => 1,
'select_type' => 'SIMPLE',
'table' => 'cmf_nav_menu',
'type' => 'ALL',
'possible_keys' => NULL,
'key' => NULL,
'key_len' => NULL,
'ref' => NULL,
'rows' => 64,
'extra' => 'Using where; Using filesort',
) ] [ SQL ] SELECT * FROM `cmf_nav_menu` WHERE ( status = 1 and nav_id=1 and parent_id=99 ) ORDER BY `list_order` [ RunTime:0.000213s ] [ EXPLAIN : array (
'id' => 1,
'select_type' => 'SIMPLE',
'table' => 'cmf_nav_menu',
'type' => 'ALL',
'possible_keys' => NULL,
'key' => NULL,
'key_len' => NULL,
'ref' => NULL,
'rows' => 64,
'extra' => 'Using where; Using filesort',
) ] [ SQL ] SELECT * FROM `cmf_nav_menu` WHERE ( status = 1 and nav_id=1 and parent_id=79 ) ORDER BY `list_order` [ RunTime:0.000232s ] [ EXPLAIN : array (
'id' => 1,
'select_type' => 'SIMPLE',
'table' => 'cmf_nav_menu',
'type' => 'ALL',
'possible_keys' => NULL,
'key' => NULL,
'key_len' => NULL,
'ref' => NULL,
'rows' => 64,
'extra' => 'Using where; Using filesort',
) ] [ SQL ] SELECT * FROM `cmf_nav_menu` WHERE ( status = 1 and nav_id=1 and parent_id=112 ) ORDER BY `list_order` [ RunTime:0.000230s ] [ EXPLAIN : array (
'id' => 1,
'select_type' => 'SIMPLE',
'table' => 'cmf_nav_menu',
'type' => 'ALL',
'possible_keys' => NULL,
'key' => NULL,
'key_len' => NULL,
'ref' => NULL,
'rows' => 64,
'extra' => 'Using where; Using filesort',
) ] [ SQL ] SELECT * FROM `cmf_nav_menu` WHERE ( status = 1 and nav_id=1 and parent_id=51 ) ORDER BY `list_order` [ RunTime:0.000225s ] [ EXPLAIN : array (
'id' => 1,
'select_type' => 'SIMPLE',
'table' => 'cmf_nav_menu',
'type' => 'ALL',
'possible_keys' => NULL,
'key' => NULL,
'key_len' => NULL,
'ref' => NULL,
'rows' => 64,
'extra' => 'Using where; Using filesort',
) ] [ SQL ] SELECT * FROM `cmf_nav_menu` WHERE ( status = 1 and nav_id=1 and parent_id=113 ) ORDER BY `list_order` [ RunTime:0.000224s ] [ EXPLAIN : array (
'id' => 1,
'select_type' => 'SIMPLE',
'table' => 'cmf_nav_menu',
'type' => 'ALL',
'possible_keys' => NULL,
'key' => NULL,
'key_len' => NULL,
'ref' => NULL,
'rows' => 64,
'extra' => 'Using where; Using filesort',
) ] [ SQL ] SHOW COLUMNS FROM `cmf_portal_post` [ RunTime:0.001084s ] [ SQL ] SELECT `post`.* FROM `cmf_portal_post` `post` WHERE `post`.`post_type` = '1' AND ( `post`.`published_time` < '1776341175' AND `post`.`published_time` > '0' ) AND `post`.`post_status` = '1' AND `post`.`delete_time` = '0' AND `post`.`id` = '4953' LIMIT 1 [ RunTime:0.000392s ] [ EXPLAIN : array (
'id' => 1,
'select_type' => 'SIMPLE',
'table' => 'post',
'type' => 'const',
'possible_keys' => 'PRIMARY,type_status_date',
'key' => 'PRIMARY',
'key_len' => '8',
'ref' => 'const',
'rows' => 1,
'extra' => NULL,
) ] [ SQL ] SHOW COLUMNS FROM `cmf_portal_category_post` [ RunTime:0.000778s ] [ SQL ] SELECT * FROM `cmf_portal_category_post` WHERE `post_id` = 4953 LIMIT 1 [ RunTime:0.001592s ] [ EXPLAIN : array (
'id' => 1,
'select_type' => 'SIMPLE',
'table' => 'cmf_portal_category_post',
'type' => 'ALL',
'possible_keys' => NULL,
'key' => NULL,
'key_len' => NULL,
'ref' => NULL,
'rows' => 8285,
'extra' => 'Using where',
) ] [ SQL ] SELECT `post`.* FROM `cmf_portal_post` `post` INNER JOIN `cmf_portal_category_post` `relation` ON `post`.`id`=`relation`.`post_id` WHERE `post`.`post_type` = '1' AND ( `post`.`published_time` < '1776341175' AND `post`.`published_time` > '0' ) AND `post`.`post_status` = '1' AND `post`.`delete_time` = '0' AND `relation`.`category_id` = '15' AND `relation`.`post_id` < '4953' ORDER BY `id` DESC LIMIT 1 [ RunTime:0.003293s ] [ EXPLAIN : array (
'id' => 1,
'select_type' => 'SIMPLE',
'table' => 'relation',
'type' => 'ref',
'possible_keys' => 'term_taxonomy_id',
'key' => 'term_taxonomy_id',
'key_len' => '8',
'ref' => 'const',
'rows' => 133,
'extra' => 'Using index condition; Using where; Using temporary; Using filesort',
) ] [ SQL ] SELECT `post`.* FROM `cmf_portal_post` `post` INNER JOIN `cmf_portal_category_post` `relation` ON `post`.`id`=`relation`.`post_id` WHERE `post`.`post_type` = '1' AND ( `post`.`published_time` < '1776341175' AND `post`.`published_time` > '0' ) AND `post`.`post_status` = '1' AND `post`.`delete_time` = '0' AND `relation`.`category_id` = '15' AND `relation`.`post_id` > '4953' ORDER BY `id` ASC LIMIT 1 [ RunTime:0.001735s ] [ EXPLAIN : array (
'id' => 1,
'select_type' => 'SIMPLE',
'table' => 'relation',
'type' => 'ref',
'possible_keys' => 'term_taxonomy_id',
'key' => 'term_taxonomy_id',
'key_len' => '8',
'ref' => 'const',
'rows' => 133,
'extra' => 'Using index condition; Using where; Using temporary; Using filesort',
) ] [ SQL ] SHOW COLUMNS FROM `cmf_portal_category` [ RunTime:0.000897s ] [ SQL ] SELECT * FROM `cmf_portal_category` WHERE `id` = 15 AND `status` = 1 LIMIT 1 [ RunTime:0.000252s ] [ EXPLAIN : array (
'id' => 1,
'select_type' => 'SIMPLE',
'table' => 'cmf_portal_category',
'type' => 'const',
'possible_keys' => 'PRIMARY',
'key' => 'PRIMARY',
'key_len' => '8',
'ref' => 'const',
'rows' => 1,
'extra' => NULL,
) ] [ SQL ] UPDATE `cmf_portal_post` SET `post_hits` = `post_hits` + 1 WHERE `id` = 4953 [ RunTime:0.002681s ] [ SQL ] SHOW COLUMNS FROM `cmf_theme_file` [ RunTime:0.000871s ] [ SQL ] SELECT * FROM `cmf_theme_file` WHERE `theme` = 'pc' AND `file` = 'portal/about' LIMIT 1 [ RunTime:0.000264s ] [ EXPLAIN : array (
'id' => 1,
'select_type' => 'SIMPLE',
'table' => 'cmf_theme_file',
'type' => 'ALL',
'possible_keys' => NULL,
'key' => NULL,
'key_len' => NULL,
'ref' => NULL,
'rows' => 51,
'extra' => 'Using where',
) ] [ SQL ] UPDATE `cmf_theme_file` SET `theme` = 'pc' , `action` = 'portal/Page/index' , `file` = 'portal/about' , `name` = '单页面(关于我们)' , `more` = '{\"widgets\":[]}' , `config_more` = '{\"widgets\":[]}' , `description` = '单页面模板文件' , `is_public` = 0 , `list_order` = 10 WHERE `theme` = 'pc' AND `file` = 'portal/about' [ RunTime:0.003202s ] [ SQL ] SELECT * FROM `cmf_theme_file` WHERE `theme` = 'pc' AND `file` = 'portal/contact' LIMIT 1 [ RunTime:0.000271s ] [ EXPLAIN : array (
'id' => 1,
'select_type' => 'SIMPLE',
'table' => 'cmf_theme_file',
'type' => 'ALL',
'possible_keys' => NULL,
'key' => NULL,
'key_len' => NULL,
'ref' => NULL,
'rows' => 51,
'extra' => 'Using where',
) ] [ SQL ] UPDATE `cmf_theme_file` SET `theme` = 'pc' , `action` = 'portal/Page/index' , `file` = 'portal/contact' , `name` = '联系我们页' , `more` = '{\"vars\":{\"baidu_map_info_window_text\":{\"title\":\"\\u767e\\u5ea6\\u5730\\u56fe\\u6807\\u6ce8\\u6587\\u5b57\",\"name\":\"baidu_map_info_window_text\",\"value\":\"XXXXXXX<br\\/><span class=\'\'>\\u5730\\u5740\\uff1aXXXXXXXX<\\/span>\",\"type\":\"text\",\"tip\":\"\\u767e\\u5ea6\\u5730\\u56fe\\u6807\\u6ce8\\u6587\\u5b57,\\u652f\\u6301\\u7b80\\u5355html\\u4ee3\\u7801\",\"rule\":[]},\"baidu_map_height\":{\"title\":\"\\u5730\\u56fe\\u9ad8\\u5ea6\",\"value\":\"450\",\"type\":\"number\",\"tip\":\"\\u5730\\u56fe\\u9ad8\\u5ea6\",\"rule\":{\"require\":true},\"message\":{\"require\":\"\\u4e0d\\u80fd\\u4e3a\\u7a7a\"}},\"baidu_map_width\":{\"title\":\"\\u5730\\u56fe\\u5bbd\\u5ea6\",\"value\":\"1200\",\"type\":\"number\",\"tip\":\"\\u5730\\u56fe\\u5bbd\\u5ea6\",\"rule\":{\"require\":true},\"message\":{\"require\":\"\\u4e0d\\u80fd\\u4e3a\\u7a7a\"}}}}' , `config_more` = '{\"vars\":{\"baidu_map_info_window_text\":{\"title\":\"\\u767e\\u5ea6\\u5730\\u56fe\\u6807\\u6ce8\\u6587\\u5b57\",\"name\":\"baidu_map_info_window_text\",\"value\":\"XXXXXXX<br\\/><span class=\'\'>\\u5730\\u5740\\uff1aXXXXXXXX<\\/span>\",\"type\":\"text\",\"tip\":\"\\u767e\\u5ea6\\u5730\\u56fe\\u6807\\u6ce8\\u6587\\u5b57,\\u652f\\u6301\\u7b80\\u5355html\\u4ee3\\u7801\",\"rule\":[]},\"baidu_map_height\":{\"title\":\"\\u5730\\u56fe\\u9ad8\\u5ea6\",\"value\":\"450\",\"type\":\"number\",\"tip\":\"\\u5730\\u56fe\\u9ad8\\u5ea6\",\"rule\":{\"require\":true},\"message\":{\"require\":\"\\u4e0d\\u80fd\\u4e3a\\u7a7a\"}},\"baidu_map_width\":{\"title\":\"\\u5730\\u56fe\\u5bbd\\u5ea6\",\"value\":\"1200\",\"type\":\"number\",\"tip\":\"\\u5730\\u56fe\\u5bbd\\u5ea6\",\"rule\":{\"require\":true},\"message\":{\"require\":\"\\u4e0d\\u80fd\\u4e3a\\u7a7a\"}}}}' , `description` = '联系我们页模板文件' , `is_public` = 0 , `list_order` = 10 WHERE `theme` = 'pc' AND `file` = 'portal/contact' [ RunTime:0.002134s ] [ SQL ] SELECT * FROM `cmf_theme_file` WHERE `theme` = 'pc' AND `file` = 'portal/gkk' LIMIT 1 [ RunTime:0.000242s ] [ EXPLAIN : array (
'id' => 1,
'select_type' => 'SIMPLE',
'table' => 'cmf_theme_file',
'type' => 'ALL',
'possible_keys' => NULL,
'key' => NULL,
'key_len' => NULL,
'ref' => NULL,
'rows' => 51,
'extra' => 'Using where',
) ] [ SQL ] UPDATE `cmf_theme_file` SET `theme` = 'pc' , `action` = 'portal/List/index' , `file` = 'portal/gkk' , `name` = '公开课列表页' , `more` = '[]' , `config_more` = '[]' , `description` = '公开课列表页' , `is_public` = 0 , `list_order` = 9 WHERE `theme` = 'pc' AND `file` = 'portal/gkk' [ RunTime:0.002174s ] [ SQL ] SELECT * FROM `cmf_theme_file` WHERE `theme` = 'pc' AND `file` = 'portal/hwtz' LIMIT 1 [ RunTime:0.000249s ] [ EXPLAIN : array (
'id' => 1,
'select_type' => 'SIMPLE',
'table' => 'cmf_theme_file',
'type' => 'ALL',
'possible_keys' => NULL,
'key' => NULL,
'key_len' => NULL,
'ref' => NULL,
'rows' => 51,
'extra' => 'Using where',
) ] [ SQL ] UPDATE `cmf_theme_file` SET `theme` = 'pc' , `action` = 'portal/List/index' , `file` = 'portal/hwtz' , `name` = '户外拓展列表页' , `more` = '{\"widgets\":[]}' , `config_more` = '{\"widgets\":[]}' , `description` = '户外拓展列表页模板文件' , `is_public` = 0 , `list_order` = 10 WHERE `theme` = 'pc' AND `file` = 'portal/hwtz' [ RunTime:0.002099s ] [ SQL ] SELECT * FROM `cmf_theme_file` WHERE `theme` = 'pc' AND `file` = 'portal/index' LIMIT 1 [ RunTime:0.000233s ] [ EXPLAIN : array (
'id' => 1,
'select_type' => 'SIMPLE',
'table' => 'cmf_theme_file',
'type' => 'ALL',
'possible_keys' => NULL,
'key' => NULL,
'key_len' => NULL,
'ref' => NULL,
'rows' => 51,
'extra' => 'Using where',
) ] [ SQL ] UPDATE `cmf_theme_file` SET `theme` = 'pc' , `action` = 'portal/Index/index' , `file` = 'portal/index' , `name` = '首页' , `more` = '{\"vars\":{\"top_slide\":{\"title\":\"\\u9876\\u90e8\\u5e7b\\u706f\\u7247\",\"value\":\"\",\"type\":\"text\",\"dataSource\":{\"api\":\"admin\\/Slide\\/index\",\"multi\":false},\"placeholder\":\"\\u8bf7\\u9009\\u62e9\\u9876\\u90e8\\u5e7b\\u706f\\u7247\",\"tip\":\"\\u9876\\u90e8\\u5e7b\\u706f\\u7247\",\"rule\":{\"require\":true}}}}' , `config_more` = '{\"vars\":{\"top_slide\":{\"title\":\"\\u9876\\u90e8\\u5e7b\\u706f\\u7247\",\"value\":\"\",\"type\":\"text\",\"dataSource\":{\"api\":\"admin\\/Slide\\/index\",\"multi\":false},\"placeholder\":\"\\u8bf7\\u9009\\u62e9\\u9876\\u90e8\\u5e7b\\u706f\\u7247\",\"tip\":\"\\u9876\\u90e8\\u5e7b\\u706f\\u7247\",\"rule\":{\"require\":true}}}}' , `description` = '首页模板文件' , `is_public` = 0 , `list_order` = 5 WHERE `theme` = 'pc' AND `file` = 'portal/index' [ RunTime:0.002138s ] [ SQL ] SELECT * FROM `cmf_theme_file` WHERE `theme` = 'pc' AND `file` = 'portal/job' LIMIT 1 [ RunTime:0.000247s ] [ EXPLAIN : array (
'id' => 1,
'select_type' => 'SIMPLE',
'table' => 'cmf_theme_file',
'type' => 'ALL',
'possible_keys' => NULL,
'key' => NULL,
'key_len' => NULL,
'ref' => NULL,
'rows' => 51,
'extra' => 'Using where',
) ] [ SQL ] UPDATE `cmf_theme_file` SET `theme` = 'pc' , `action` = 'portal/Page/index' , `file` = 'portal/job' , `name` = '招聘单页' , `more` = '{\"widgets\":[]}' , `config_more` = '{\"widgets\":[]}' , `description` = '单页面模板文件' , `is_public` = 0 , `list_order` = 10 WHERE `theme` = 'pc' AND `file` = 'portal/job' [ RunTime:0.002097s ] [ SQL ] SELECT * FROM `cmf_theme_file` WHERE `theme` = 'pc' AND `file` = 'portal/jtry' LIMIT 1 [ RunTime:0.000280s ] [ EXPLAIN : array (
'id' => 1,
'select_type' => 'SIMPLE',
'table' => 'cmf_theme_file',
'type' => 'ALL',
'possible_keys' => NULL,
'key' => NULL,
'key_len' => NULL,
'ref' => NULL,
'rows' => 51,
'extra' => 'Using where',
) ] [ SQL ] UPDATE `cmf_theme_file` SET `theme` = 'pc' , `action` = 'portal/List/index' , `file` = 'portal/jtry' , `name` = '企业荣誉' , `more` = '{\"widgets\":[]}' , `config_more` = '{\"widgets\":[]}' , `description` = '企业荣誉模板文件' , `is_public` = 0 , `list_order` = 10 WHERE `theme` = 'pc' AND `file` = 'portal/jtry' [ RunTime:0.002121s ] [ SQL ] SELECT * FROM `cmf_theme_file` WHERE `theme` = 'pc' AND `file` = 'portal/news' LIMIT 1 [ RunTime:0.000247s ] [ EXPLAIN : array (
'id' => 1,
'select_type' => 'SIMPLE',
'table' => 'cmf_theme_file',
'type' => 'ALL',
'possible_keys' => NULL,
'key' => NULL,
'key_len' => NULL,
'ref' => NULL,
'rows' => 51,
'extra' => 'Using where',
) ] [ SQL ] UPDATE `cmf_theme_file` SET `theme` = 'pc' , `action` = 'portal/List/index' , `file` = 'portal/news' , `name` = '企业新闻列表页' , `more` = '{\"vars\":[]}' , `config_more` = '{\"vars\":[]}' , `description` = '企业新闻列表页' , `is_public` = 0 , `list_order` = 11 WHERE `theme` = 'pc' AND `file` = 'portal/news' [ RunTime:0.002347s ] [ SQL ] SELECT * FROM `cmf_theme_file` WHERE `theme` = 'pc' AND `file` = 'portal/news2' LIMIT 1 [ RunTime:0.000277s ] [ EXPLAIN : array (
'id' => 1,
'select_type' => 'SIMPLE',
'table' => 'cmf_theme_file',
'type' => 'ALL',
'possible_keys' => NULL,
'key' => NULL,
'key_len' => NULL,
'ref' => NULL,
'rows' => 51,
'extra' => 'Using where',
) ] [ SQL ] UPDATE `cmf_theme_file` SET `theme` = 'pc' , `action` = 'portal/List/index' , `file` = 'portal/news2' , `name` = '行业新闻列表页' , `more` = '{\"vars\":[]}' , `config_more` = '{\"vars\":[]}' , `description` = '行业新闻列表页' , `is_public` = 0 , `list_order` = 11 WHERE `theme` = 'pc' AND `file` = 'portal/news2' [ RunTime:0.002075s ] [ SQL ] SELECT * FROM `cmf_theme_file` WHERE `theme` = 'pc' AND `file` = 'portal/news3' LIMIT 1 [ RunTime:0.000251s ] [ EXPLAIN : array (
'id' => 1,
'select_type' => 'SIMPLE',
'table' => 'cmf_theme_file',
'type' => 'ALL',
'possible_keys' => NULL,
'key' => NULL,
'key_len' => NULL,
'ref' => NULL,
'rows' => 51,
'extra' => 'Using where',
) ] [ SQL ] UPDATE `cmf_theme_file` SET `theme` = 'pc' , `action` = 'portal/List/index' , `file` = 'portal/news3' , `name` = '公司公告列表页' , `more` = '{\"vars\":[]}' , `config_more` = '{\"vars\":[]}' , `description` = '公司公告列表页' , `is_public` = 0 , `list_order` = 11 WHERE `theme` = 'pc' AND `file` = 'portal/news3' [ RunTime:0.002310s ] [ SQL ] SELECT * FROM `cmf_theme_file` WHERE `theme` = 'pc' AND `file` = 'portal/newsview' LIMIT 1 [ RunTime:0.000320s ] [ EXPLAIN : array (
'id' => 1,
'select_type' => 'SIMPLE',
'table' => 'cmf_theme_file',
'type' => 'ALL',
'possible_keys' => NULL,
'key' => NULL,
'key_len' => NULL,
'ref' => NULL,
'rows' => 51,
'extra' => 'Using where',
) ] [ SQL ] UPDATE `cmf_theme_file` SET `theme` = 'pc' , `action` = 'portal/Article/index' , `file` = 'portal/newsview' , `name` = '新闻详情页' , `more` = '{\"vars\":[]}' , `config_more` = '{\"vars\":[]}' , `description` = '新闻详情页' , `is_public` = 0 , `list_order` = 12 WHERE `theme` = 'pc' AND `file` = 'portal/newsview' [ RunTime:0.002931s ] [ SQL ] SELECT * FROM `cmf_theme_file` WHERE `theme` = 'pc' AND `file` = 'portal/page' LIMIT 1 [ RunTime:0.000257s ] [ EXPLAIN : array (
'id' => 1,
'select_type' => 'SIMPLE',
'table' => 'cmf_theme_file',
'type' => 'ALL',
'possible_keys' => NULL,
'key' => NULL,
'key_len' => NULL,
'ref' => NULL,
'rows' => 51,
'extra' => 'Using where',
) ] [ SQL ] UPDATE `cmf_theme_file` SET `theme` = 'pc' , `action` = 'portal/Page/index' , `file` = 'portal/page' , `name` = '通用型单页面' , `more` = '{\"widgets\":[]}' , `config_more` = '{\"widgets\":[]}' , `description` = '通用型单页面' , `is_public` = 0 , `list_order` = 10 WHERE `theme` = 'pc' AND `file` = 'portal/page' [ RunTime:0.002189s ] [ SQL ] SELECT * FROM `cmf_theme_file` WHERE `theme` = 'pc' AND `file` = 'portal/product' LIMIT 1 [ RunTime:0.000235s ] [ EXPLAIN : array (
'id' => 1,
'select_type' => 'SIMPLE',
'table' => 'cmf_theme_file',
'type' => 'ALL',
'possible_keys' => NULL,
'key' => NULL,
'key_len' => NULL,
'ref' => NULL,
'rows' => 51,
'extra' => 'Using where',
) ] [ SQL ] UPDATE `cmf_theme_file` SET `theme` = 'pc' , `action` = 'portal/List/index' , `file` = 'portal/product' , `name` = '产品列表页' , `more` = '[]' , `config_more` = '[]' , `description` = '产品列表页' , `is_public` = 0 , `list_order` = 9 WHERE `theme` = 'pc' AND `file` = 'portal/product' [ RunTime:0.002127s ] [ SQL ] SELECT * FROM `cmf_theme_file` WHERE `theme` = 'pc' AND `file` = 'portal/product2' LIMIT 1 [ RunTime:0.000242s ] [ EXPLAIN : array (
'id' => 1,
'select_type' => 'SIMPLE',
'table' => 'cmf_theme_file',
'type' => 'ALL',
'possible_keys' => NULL,
'key' => NULL,
'key_len' => NULL,
'ref' => NULL,
'rows' => 51,
'extra' => 'Using where',
) ] [ SQL ] UPDATE `cmf_theme_file` SET `theme` = 'pc' , `action` = 'portal/List/index' , `file` = 'portal/product2' , `name` = '产品列表页2(用于证书,案例,其他)' , `more` = '{\"vars\":[],\"widgets\":[]}' , `config_more` = '{\"vars\":[],\"widgets\":[]}' , `description` = '产品列表页2(用于证书,案例,其他)' , `is_public` = 0 , `list_order` = 10 WHERE `theme` = 'pc' AND `file` = 'portal/product2' [ RunTime:0.002102s ] [ SQL ] SELECT * FROM `cmf_theme_file` WHERE `theme` = 'pc' AND `file` = 'portal/productview' LIMIT 1 [ RunTime:0.000251s ] [ EXPLAIN : array (
'id' => 1,
'select_type' => 'SIMPLE',
'table' => 'cmf_theme_file',
'type' => 'ALL',
'possible_keys' => NULL,
'key' => NULL,
'key_len' => NULL,
'ref' => NULL,
'rows' => 51,
'extra' => 'Using where',
) ] [ SQL ] UPDATE `cmf_theme_file` SET `theme` = 'pc' , `action` = 'portal/Article/index' , `file` = 'portal/productview' , `name` = '产品详情页' , `more` = '{\"vars\":[]}' , `config_more` = '{\"vars\":[]}' , `description` = '产品详情页' , `is_public` = 0 , `list_order` = 8 WHERE `theme` = 'pc' AND `file` = 'portal/productview' [ RunTime:0.002751s ] [ SQL ] SELECT * FROM `cmf_theme_file` WHERE `theme` = 'pc' AND `file` = 'portal/productview2' LIMIT 1 [ RunTime:0.000248s ] [ EXPLAIN : array (
'id' => 1,
'select_type' => 'SIMPLE',
'table' => 'cmf_theme_file',
'type' => 'ALL',
'possible_keys' => NULL,
'key' => NULL,
'key_len' => NULL,
'ref' => NULL,
'rows' => 51,
'extra' => 'Using where',
) ] [ SQL ] UPDATE `cmf_theme_file` SET `theme` = 'pc' , `action` = 'portal/Article/index' , `file` = 'portal/productview2' , `name` = '产品详情页2(用于证书,案例,其他)' , `more` = '{\"vars\":[]}' , `config_more` = '{\"vars\":[]}' , `description` = '产品详情页2(用于证书,案例,其他)' , `is_public` = 0 , `list_order` = 9 WHERE `theme` = 'pc' AND `file` = 'portal/productview2' [ RunTime:0.002118s ] [ SQL ] SELECT * FROM `cmf_theme_file` WHERE `theme` = 'pc' AND `file` = 'portal/wenhua' LIMIT 1 [ RunTime:0.000236s ] [ EXPLAIN : array (
'id' => 1,
'select_type' => 'SIMPLE',
'table' => 'cmf_theme_file',
'type' => 'ALL',
'possible_keys' => NULL,
'key' => NULL,
'key_len' => NULL,
'ref' => NULL,
'rows' => 51,
'extra' => 'Using where',
) ] [ SQL ] UPDATE `cmf_theme_file` SET `theme` = 'pc' , `action` = 'portal/Page/index' , `file` = 'portal/wenhua' , `name` = '单页面(企业文化)' , `more` = '{\"widgets\":[]}' , `config_more` = '{\"widgets\":[]}' , `description` = '企业文化模板文件' , `is_public` = 0 , `list_order` = 10 WHERE `theme` = 'pc' AND `file` = 'portal/wenhua' [ RunTime:0.002108s ] [ SQL ] SELECT * FROM `cmf_theme_file` WHERE `theme` = 'pc' AND `file` = 'portal/xspx' LIMIT 1 [ RunTime:0.000244s ] [ EXPLAIN : array (
'id' => 1,
'select_type' => 'SIMPLE',
'table' => 'cmf_theme_file',
'type' => 'ALL',
'possible_keys' => NULL,
'key' => NULL,
'key_len' => NULL,
'ref' => NULL,
'rows' => 51,
'extra' => 'Using where',
) ] [ SQL ] UPDATE `cmf_theme_file` SET `theme` = 'pc' , `action` = 'portal/List/index' , `file` = 'portal/xspx' , `name` = '线上培训列表页' , `more` = '[]' , `config_more` = '[]' , `description` = '线上培训列表页' , `is_public` = 0 , `list_order` = 9 WHERE `theme` = 'pc' AND `file` = 'portal/xspx' [ RunTime:0.002118s ] [ SQL ] SELECT * FROM `cmf_theme_file` WHERE `theme` = 'pc' AND `file` = 'portal/xueyuan' LIMIT 1 [ RunTime:0.000268s ] [ EXPLAIN : array (
'id' => 1,
'select_type' => 'SIMPLE',
'table' => 'cmf_theme_file',
'type' => 'ALL',
'possible_keys' => NULL,
'key' => NULL,
'key_len' => NULL,
'ref' => NULL,
'rows' => 51,
'extra' => 'Using where',
) ] [ SQL ] UPDATE `cmf_theme_file` SET `theme` = 'pc' , `action` = 'portal/List/index' , `file` = 'portal/xueyuan' , `name` = '管理学院单页' , `more` = '{\"widgets\":[]}' , `config_more` = '{\"widgets\":[]}' , `description` = '管理学院单页面模板文件' , `is_public` = 0 , `list_order` = 10 WHERE `theme` = 'pc' AND `file` = 'portal/xueyuan' [ RunTime:0.002091s ] [ SQL ] SELECT * FROM `cmf_theme_file` WHERE `theme` = 'pc' AND `file` = 'portal/xxpx' LIMIT 1 [ RunTime:0.000254s ] [ EXPLAIN : array (
'id' => 1,
'select_type' => 'SIMPLE',
'table' => 'cmf_theme_file',
'type' => 'ALL',
'possible_keys' => NULL,
'key' => NULL,
'key_len' => NULL,
'ref' => NULL,
'rows' => 51,
'extra' => 'Using where',
) ] [ SQL ] UPDATE `cmf_theme_file` SET `theme` = 'pc' , `action` = 'portal/List/index' , `file` = 'portal/xxpx' , `name` = '线下培训列表页' , `more` = '[]' , `config_more` = '[]' , `description` = '线下培训列表页' , `is_public` = 0 , `list_order` = 9 WHERE `theme` = 'pc' AND `file` = 'portal/xxpx' [ RunTime:0.004374s ] [ SQL ] SELECT * FROM `cmf_theme_file` WHERE `theme` = 'pc' AND `file` = 'portal/zscx' LIMIT 1 [ RunTime:0.000259s ] [ EXPLAIN : array (
'id' => 1,
'select_type' => 'SIMPLE',
'table' => 'cmf_theme_file',
'type' => 'ALL',
'possible_keys' => NULL,
'key' => NULL,
'key_len' => NULL,
'ref' => NULL,
'rows' => 51,
'extra' => 'Using where',
) ] [ SQL ] UPDATE `cmf_theme_file` SET `theme` = 'pc' , `action` = 'portal/Page/index' , `file` = 'portal/zscx' , `name` = '证书查询单页' , `more` = '{\"widgets\":[]}' , `config_more` = '{\"widgets\":[]}' , `description` = '证书查询模板文件' , `is_public` = 0 , `list_order` = 10 WHERE `theme` = 'pc' AND `file` = 'portal/zscx' [ RunTime:0.002102s ] [ SQL ] SELECT * FROM `cmf_theme_file` WHERE `theme` = 'pc' AND `file` = 'portal/zstd' LIMIT 1 [ RunTime:0.000251s ] [ EXPLAIN : array (
'id' => 1,
'select_type' => 'SIMPLE',
'table' => 'cmf_theme_file',
'type' => 'ALL',
'possible_keys' => NULL,
'key' => NULL,
'key_len' => NULL,
'ref' => NULL,
'rows' => 51,
'extra' => 'Using where',
) ] [ SQL ] UPDATE `cmf_theme_file` SET `theme` = 'pc' , `action` = 'portal/List/index' , `file` = 'portal/zstd' , `name` = '管理学院' , `more` = '{\"widgets\":[]}' , `config_more` = '{\"widgets\":[]}' , `description` = '管理学院模板文件' , `is_public` = 0 , `list_order` = 10 WHERE `theme` = 'pc' AND `file` = 'portal/zstd' [ RunTime:0.002460s ] [ SQL ] SELECT * FROM `cmf_theme_file` WHERE `theme` = 'pc' AND `file` = 'portal/zszx' LIMIT 1 [ RunTime:0.000265s ] [ EXPLAIN : array (
'id' => 1,
'select_type' => 'SIMPLE',
'table' => 'cmf_theme_file',
'type' => 'ALL',
'possible_keys' => NULL,
'key' => NULL,
'key_len' => NULL,
'ref' => NULL,
'rows' => 51,
'extra' => 'Using where',
) ] [ SQL ] UPDATE `cmf_theme_file` SET `theme` = 'pc' , `action` = 'portal/List/index' , `file` = 'portal/zszx' , `name` = '知识在线业务' , `more` = '{\"widgets\":[]}' , `config_more` = '{\"widgets\":[]}' , `description` = '知识在线模板文件' , `is_public` = 0 , `list_order` = 10 WHERE `theme` = 'pc' AND `file` = 'portal/zszx' [ RunTime:0.002130s ] [ SQL ] SELECT * FROM `cmf_theme_file` WHERE `theme` = 'pc' AND `file` = 'portal/zxyw' LIMIT 1 [ RunTime:0.000303s ] [ EXPLAIN : array (
'id' => 1,
'select_type' => 'SIMPLE',
'table' => 'cmf_theme_file',
'type' => 'ALL',
'possible_keys' => NULL,
'key' => NULL,
'key_len' => NULL,
'ref' => NULL,
'rows' => 51,
'extra' => 'Using where',
) ] [ SQL ] UPDATE `cmf_theme_file` SET `theme` = 'pc' , `action` = 'portal/List/index' , `file` = 'portal/zxyw' , `name` = '咨询业务' , `more` = '{\"widgets\":[]}' , `config_more` = '{\"widgets\":[]}' , `description` = '管理学院模板文件' , `is_public` = 0 , `list_order` = 10 WHERE `theme` = 'pc' AND `file` = 'portal/zxyw' [ RunTime:0.002088s ] [ SQL ] SELECT * FROM `cmf_theme_file` WHERE `theme` = 'pc' AND `file` = 'portal/zxywview' LIMIT 1 [ RunTime:0.000243s ] [ EXPLAIN : array (
'id' => 1,
'select_type' => 'SIMPLE',
'table' => 'cmf_theme_file',
'type' => 'ALL',
'possible_keys' => NULL,
'key' => NULL,
'key_len' => NULL,
'ref' => NULL,
'rows' => 51,
'extra' => 'Using where',
) ] [ SQL ] UPDATE `cmf_theme_file` SET `theme` = 'pc' , `action` = 'portal/Article/index' , `file` = 'portal/zxywview' , `name` = '咨询业务详情页' , `more` = '{\"vars\":[]}' , `config_more` = '{\"vars\":[]}' , `description` = '咨询业务详情页' , `is_public` = 0 , `list_order` = 8 WHERE `theme` = 'pc' AND `file` = 'portal/zxywview' [ RunTime:0.002102s ] [ SQL ] SELECT * FROM `cmf_theme_file` WHERE `theme` = 'pc' AND `file` = 'public/config' LIMIT 1 [ RunTime:0.000246s ] [ EXPLAIN : array (
'id' => 1,
'select_type' => 'SIMPLE',
'table' => 'cmf_theme_file',
'type' => 'ALL',
'possible_keys' => NULL,
'key' => NULL,
'key_len' => NULL,
'ref' => NULL,
'rows' => 51,
'extra' => 'Using where',
) ] [ SQL ] UPDATE `cmf_theme_file` SET `theme` = 'pc' , `action` = 'public/Config' , `file` = 'public/config' , `name` = '模板全局配置' , `more` = '{\"vars\":{\"enable_mobile\":{\"title\":\"\\u624b\\u673a\\u6ce8\\u518c\",\"value\":1,\"type\":\"select\",\"options\":{\"1\":\"\\u5f00\\u542f\",\"0\":\"\\u5173\\u95ed\"},\"tip\":\"\"}}}' , `config_more` = '{\"vars\":{\"enable_mobile\":{\"title\":\"\\u624b\\u673a\\u6ce8\\u518c\",\"value\":1,\"type\":\"select\",\"options\":{\"1\":\"\\u5f00\\u542f\",\"0\":\"\\u5173\\u95ed\"},\"tip\":\"\"}}}' , `description` = '模板全局配置文件' , `is_public` = 1 , `list_order` = 0 WHERE `theme` = 'pc' AND `file` = 'public/config' [ RunTime:0.002096s ] [ SQL ] SELECT * FROM `cmf_theme_file` WHERE `theme` = 'pc' [ RunTime:0.000286s ] [ EXPLAIN : array (
'id' => 1,
'select_type' => 'SIMPLE',
'table' => 'cmf_theme_file',
'type' => 'ALL',
'possible_keys' => NULL,
'key' => NULL,
'key_len' => NULL,
'ref' => NULL,
'rows' => 51,
'extra' => 'Using where',
) ] [ SQL ] SHOW COLUMNS FROM `cmf_theme` [ RunTime:0.000966s ] [ SQL ] UPDATE `cmf_theme` SET `name` = 'pc' , `version` = '1.0.0' , `demo_url` = 'sheng' , `author` = 'sheng' , `lang` = 'zh-cn' , `author_url` = 'sheng' , `keywords` = 'pc' , `description` = 'pc' WHERE `theme` = 'pc' [ RunTime:0.000202s ] [ SQL ] SELECT `more` FROM `cmf_theme_file` WHERE `theme` = 'pc' AND ( `is_public` = 1 OR `file` = 'portal/newsview' ) [ RunTime:0.000427s ] [ EXPLAIN : array (
'id' => 1,
'select_type' => 'SIMPLE',
'table' => 'cmf_theme_file',
'type' => 'ALL',
'possible_keys' => NULL,
'key' => NULL,
'key_len' => NULL,
'ref' => NULL,
'rows' => 51,
'extra' => 'Using where',
) ] [ SQL ] SELECT `path` FROM `cmf_portal_category` WHERE `id` = 15 LIMIT 1 [ RunTime:0.000204s ] [ EXPLAIN : array (
'id' => 1,
'select_type' => 'SIMPLE',
'table' => 'cmf_portal_category',
'type' => 'const',
'possible_keys' => 'PRIMARY',
'key' => 'PRIMARY',
'key_len' => '8',
'ref' => 'const',
'rows' => 1,
'extra' => NULL,
) ] [ SQL ] SELECT * FROM `cmf_portal_category` WHERE `id` IN (0,2,15) ORDER BY `path` ASC [ RunTime:0.000293s ] [ EXPLAIN : array (
'id' => 1,
'select_type' => 'SIMPLE',
'table' => 'cmf_portal_category',
'type' => 'range',
'possible_keys' => 'PRIMARY',
'key' => 'PRIMARY',
'key_len' => '8',
'ref' => NULL,
'rows' => 3,
'extra' => 'Using where; Using filesort',
) ] [ SQL ] SHOW COLUMNS FROM `cmf_option` [ RunTime:0.000845s ] [ SQL ] SELECT `option_value` FROM `cmf_option` WHERE `option_name` = 'storage' LIMIT 1 [ RunTime:0.000174s ] [ EXPLAIN : array (
'id' => 1,
'select_type' => 'SIMPLE',
'table' => NULL,
'type' => NULL,
'possible_keys' => NULL,
'key' => NULL,
'key_len' => NULL,
'ref' => NULL,
'rows' => NULL,
'extra' => 'Impossible WHERE noticed after reading const tables',
) ] [ SQL ] SELECT `path` FROM `cmf_portal_category` WHERE `id` = 2 LIMIT 1 [ RunTime:0.000226s ] [ EXPLAIN : array (
'id' => 1,
'select_type' => 'SIMPLE',
'table' => 'cmf_portal_category',
'type' => 'const',
'possible_keys' => 'PRIMARY',
'key' => 'PRIMARY',
'key_len' => '8',
'ref' => 'const',
'rows' => 1,
'extra' => NULL,
) ] [ SQL ] SELECT * FROM `cmf_portal_category` WHERE `status` = 1 AND `delete_time` = 0 AND `path` LIKE '0-2-%' [ RunTime:0.000319s ] [ EXPLAIN : array (
'id' => 1,
'select_type' => 'SIMPLE',
'table' => 'cmf_portal_category',
'type' => 'ALL',
'possible_keys' => NULL,
'key' => NULL,
'key_len' => NULL,
'ref' => NULL,
'rows' => 47,
'extra' => 'Using where',
) ] [ SQL ] SELECT post.*,min(category_post.category_id) as category_id FROM `cmf_portal_post` `post` INNER JOIN `cmf_portal_category_post` `category_post` ON `post`.`id`=`category_post`.`post_id` WHERE ( `post`.`published_time` > '0' AND `post`.`published_time` < '1776341175' ) AND `post`.`post_status` = '1' AND `post`.`post_type` = '1' AND `post`.`delete_time` = '0' AND `category_post`.`category_id` IN ('2','7','15','16','30') GROUP BY `post`.`id` ORDER BY `post`.`list_order` ASC,`post`.`published_time` DESC LIMIT 10 [ RunTime:0.007150s ] [ EXPLAIN : array (
'id' => 1,
'select_type' => 'SIMPLE',
'table' => 'category_post',
'type' => 'range',
'possible_keys' => 'term_taxonomy_id',
'key' => 'term_taxonomy_id',
'key_len' => '8',
'ref' => NULL,
'rows' => 367,
'extra' => 'Using index condition; Using temporary; Using filesort',
) ] [ SQL ] SELECT `path` FROM `cmf_portal_category` WHERE `id` = 2 LIMIT 1 [ RunTime:0.000203s ] [ EXPLAIN : array (
'id' => 1,
'select_type' => 'SIMPLE',
'table' => 'cmf_portal_category',
'type' => 'const',
'possible_keys' => 'PRIMARY',
'key' => 'PRIMARY',
'key_len' => '8',
'ref' => 'const',
'rows' => 1,
'extra' => NULL,
) ] [ SQL ] SELECT * FROM `cmf_portal_category` WHERE `status` = 1 AND `delete_time` = 0 AND `path` LIKE '0-2-%' [ RunTime:0.000308s ] [ EXPLAIN : array (
'id' => 1,
'select_type' => 'SIMPLE',
'table' => 'cmf_portal_category',
'type' => 'ALL',
'possible_keys' => NULL,
'key' => NULL,
'key_len' => NULL,
'ref' => NULL,
'rows' => 47,
'extra' => 'Using where',
) ] [ SQL ] SELECT post.*,min(category_post.category_id) as category_id FROM `cmf_portal_post` `post` INNER JOIN `cmf_portal_category_post` `category_post` ON `post`.`id`=`category_post`.`post_id` WHERE ( `post`.`published_time` > '0' AND `post`.`published_time` < '1776341175' ) AND `post`.`post_status` = '1' AND `post`.`post_type` = '1' AND `post`.`delete_time` = '0' AND `category_post`.`category_id` IN ('2','7','15','16','30') GROUP BY `post`.`id` ORDER BY `post`.`list_order` ASC,`post`.`published_time` DESC LIMIT 10 [ RunTime:0.006360s ] [ EXPLAIN : array (
'id' => 1,
'select_type' => 'SIMPLE',
'table' => 'category_post',
'type' => 'range',
'possible_keys' => 'term_taxonomy_id',
'key' => 'term_taxonomy_id',
'key_len' => '8',
'ref' => NULL,
'rows' => 367,
'extra' => 'Using index condition; Using temporary; Using filesort',
) ] [ SQL ] SELECT * FROM `cmf_nav_menu` WHERE `nav_id` = 2 AND `status` = 1 ORDER BY `list_order` ASC [ RunTime:0.000311s ] [ EXPLAIN : array (
'id' => 1,
'select_type' => 'SIMPLE',
'table' => 'cmf_nav_menu',
'type' => 'ALL',
'possible_keys' => NULL,
'key' => NULL,
'key_len' => NULL,
'ref' => NULL,
'rows' => 64,
'extra' => 'Using where; Using filesort',
) ] [ SQL ] SELECT * FROM `cmf_nav_menu` WHERE `nav_id` = 2 AND `status` = 1 ORDER BY `list_order` ASC [ RunTime:0.000302s ] [ EXPLAIN : array (
'id' => 1,
'select_type' => 'SIMPLE',
'table' => 'cmf_nav_menu',
'type' => 'ALL',
'possible_keys' => NULL,
'key' => NULL,
'key_len' => NULL,
'ref' => NULL,
'rows' => 64,
'extra' => 'Using where; Using filesort',
) ] [ SQL ] SHOW COLUMNS FROM `cmf_link` [ RunTime:0.000811s ] [ SQL ] SELECT * FROM `cmf_link` WHERE `status` = 1 ORDER BY `list_order` ASC [ RunTime:0.000220s ] [ EXPLAIN : array (
'id' => 1,
'select_type' => 'SIMPLE',
'table' => 'cmf_link',
'type' => 'ALL',
'possible_keys' => 'status',
'key' => NULL,
'key_len' => NULL,
'ref' => NULL,
'rows' => 2,
'extra' => 'Using where; Using filesort',
) ]
0.212573s